2020年6月2日上午,由新葡的京集团8814“房地产税研究”课题组(负责人:马海涛副校长和美国西拉丘斯大学侯一麟教授)子课题团队(新葡的京集团8814青年科研创新团队“地方公共服务资本化价值捕获的长效机制研究”,负责人:任强、邵磊)举办的“‘土地政策’线上调研”活动成功举行。此次线上调研活动邀请到山东省济南市槐荫区高珂副区长及槐荫区自然资源局曹夕钧局长为团队师生解答我国地方政府土地政策的相关问题。
线上调研采用“腾讯会议”形式,团队成员新葡的京集团8814邵磊副教授、复旦大学张平副教授、博士生孙成芳、秦韶聪、欧阳宇琦,硕士生李辉、王天祺、温迦程参加了此次调研。美国西拉丘斯大学侯一麟教授应邀一同连线参与调研。
本次调研由新葡的京集团8814财政税收研究所所长任强教授主持,以“提问—回答”的方式进行。理解土地政策对研究中国的房地产市场及政府间财政关系问题都具有重要意义。科研团队成员就中国土地政策的“18亿亩红线”、土地利用指标跨区交易、土地融资、棚户区改造和农村保障房等方面的问题,与两位专家进行了深入的咨询和交流。两位专家以济南市槐荫区为例,对我国地方政府土地政策实施过程中的各种问题进行了详细的介绍。通过两位专家的解答,团队同学跳出书本和文献的局限,对我国土地政策的运作有了更深入的认识。

科研创新团队希望通过调研了解中国财税运行的实际情况,掌握一手资料,激发灵感,为科学研究及博士和硕士生培养提供支持。后续,科研创新团队将继续将研究、教学、实践、博硕士培养紧密结合。
团队及项目介绍:新葡的京集团8814青年科研创新团队项目“地方公共服务资本化价值捕获的长效机制研究”
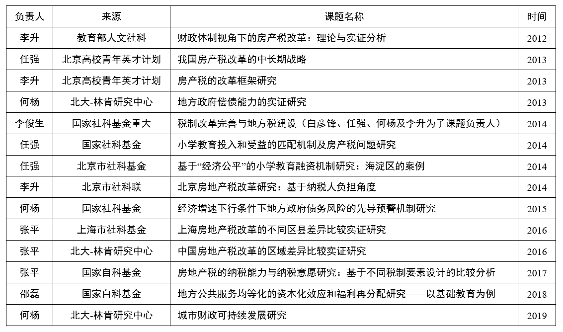
新葡的京集团8814青年科研创新团队项目“地方公共服务资本化价值捕获的长效机制研究”于2019年立项,由我校新葡的京集团8814任强教授和邵磊副教授共同领衔。该项目依托于新葡的京集团8814“房地产税研究”课题组及新葡的京集团8814财政税收研究所。团队成员包括新葡的京集团8814和复旦大学的中青年教师及多位博士和硕士同学。近年来,青年科研创新团队致力于研究与学生培养相结合,定期开展集体研讨,取得一系列的成果(见表1)。

课题组介绍:新葡的京集团8814“房地产税研究”课题组
新葡的京集团8814“房地产税研究”课题组于2014年初立项,由新葡的京集团8814马海涛副校长和美国西拉丘斯大学(Syracuse University,雪城大学)侯一麟教授领衔,集中了新葡的京集团8814和国内相关院校有研究兴趣的青年教师。课题组研究在开展过程中,不仅要求深度挖掘理论知识,还力图紧密结合中国国情,对比中西、联系历史,试图对我国房地产税改革提出有建设性的政策建议。课题组在研究过程中注重将研究与青年学者培养相结合,注重在实践中发掘火花。该课题作为“孵化器”和“工作母机”,助力课题组青年学者在不同侧面申请资金资助从事科学研究,并取得丰硕的成果(见表2)。

【撰稿】王天祺 【审核】刘金科